Land Survey and Vegetation Recommendations for Restoration and Agroforestry PT. Borneo Subur Agro and PT. Langgeng Bakti Persada Palangka Raya, Central Kalimantan
PT Langgeng Bakti Persada (LBP) is a company that has held a concession license for Forest Product Utilization Business Licensing (PBPH) for Plantation Forests since 2016. In its journey, the company changed its business model to focus on carbon-based environmental services after considering the land cover, which is dominated by secondary forests with high biodiversity.
The company has obtained a license to diversify its business based on a multi-business scheme developed in a concession area covering more than 29,562.58 hectares. In practice, the company still carries out planting in the company’s area because the company’s license basis is an industrial forest plantation company. In the initial stage of the planting plan, the company plans to collect basic data to support the planting, including: determining land types (land types and profiles), identifying and listing types of forestry and economic plants, and establishing cultivation bases for forestry and economic plants.
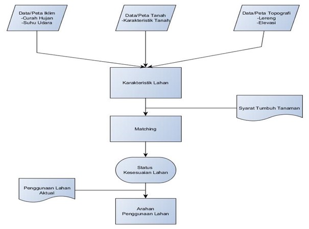
In line with the above requirements, this activity aims to collect basic data on soil, land types, and recommendations for forest vegetation and economically valuable plants that can grow, as well as agronomic/silvicultural advice to ensure that plants can thrive.
The methods used include collecting primary data through field surveys and interviews, while secondary data is obtained from various literature, reports, statistical data, and maps issued by relevant agencies. The data collected includes soil data, land cover, vegetation, and economic crops. This is followed by analysis of soil data and land suitability, land cover, vegetation, carbon, and economic crops.

Based on field survey results, the types of soil found are generally sandy soil and peat soil. Soil distribution data shows that the land is limited or marginal in suitability, or even unsuitable. In general, ideal utilization should be directed towards crops that require high inputs or always begin with the application of organic materials, especially in sandy soils.
Borneo Subur Agro (PT. BSA) has a Peat Hydrological Unit (KHG), which is spread across two western and eastern clusters with a total area of 21,576 hectares. Of these clusters, the eastern area is included in the Peat Hydrological Unit with a total area of 8,696 hectares. Given these conditions, coordination with the Ministry of Environment and Forestry is necessary. In contrast, PT. Langgeng Bakti Persada (PT. LBP) has a total area of 29,039 hectares, none of which is included in the Peatland Hydrological Unit (KHG), and therefore, according to regulations, coordination with the relevant ministry is not required.
The vegetation distribution on the land of PT. BSA and PT. LBP consists of secondary swamp forest, secondary dryland forest, and shrubbery. PT BSA has an estimated vegetation carbon storage capacity of 9,747,027 tons with a CO2 absorption capacity of 35,732,601 tons. PT LBP has an estimated vegetation carbon storage capacity of 5,108,977.501 tons with a CO2 absorption capacity of 18,729,511.52 tons.
From the inventory results, it is known that the total carbon reserves based on land cover at PT. BSA are 15,132,908.392 tons, with the largest carbon reserves found in natural forests (14,680,069.799 tons), while the smallest carbon reserves are found in open land (937.516 tons). The total calculated carbon reserves in peat soil at a depth of 0-100 cm are 1,028,118,683.45 tons, while the total carbon reserves in mineral soil at a depth of 0-60 cm at PT. BSA are 146,681,973.94 tons.
Based on land cover at PT. LBP, the total carbon reserves are 6,474,502.471 tons, with the largest carbon reserves found in natural forests (6,077,420.301 tons), while the smallest carbon reserves are found in open land (5,232.896 tons). Peatland carbon reserves at a depth of 0-100 cm are 264,898,256.89 tons, and total mineral soil carbon reserves at a depth of 0-60 cm at PT. LBP are 1,475,004,843.72 tons.

Indonesia